○かつらぎ町経営体育成支援事業助成金交付要綱
平成26年1月17日
告示第7号
(趣旨)
第1条 この告示は、経営体育成支援事業(以下「支援事業」という。)の実施にあたり、町長が交付する助成金の交付手続等に関し、基本的な事項について定めるものとする。
(定義)
第2条 この告示において「助成金」とは、町長が交付する次に掲げるものをいう。
(2) 実施要綱第3の1の(1)及び(2)のイの追加的信用供与補助事業による助成金
2 町長は、実施要綱別記1の第1の5の(2)、別記2の第1の4の(2)及び別記3の第1の5の(2)に基づく計画の承認を受けた場合には、前項の規定により経営体調書の提出があった助成対象者に対して、承認に係る当該助成対象者の経営体調書の内容を通知するものとする。
(1) 申請者の氏名又は名称及び代表者
(2) 事業の目的及び内容等
(3) 支援事業に要する経費
(4) 成果目標(融資等活用型補助事業及び追加的信用供与補助事業を除く)
(5) 農業経営の状況(融資等活用型補助事業を実施する場合に記載)
(6) その他町長が必要と認める事項
2 前項の申請書には、町長が必要と認める書類を添付しなければならない。
4 助成対象者は、第1項による交付申請書を提出するに当たって、当該助成金に係る仕入れに係る消費税等相当額(助成対象経費に含まれる消費税及び地方消費税に相当する額のうち、消費税法(昭和63年法律第108号)に規定する仕入れに係る消費税額として控除できる部分の金額と当該金額に地方税法(昭和25年法律第226号)に規定する地方消費税率を乗じて得た金額との合計額に助成率を乗じて得た金額をいう。以下同じ。)があり、かつ、その金額が明らかな場合には、これを減額して申請しなければならない。ただし、申請時において当該助成金に係る仕入れに係る消費税等相当額が明らかでない場合は、この限りでない。
(助成金の交付の決定)
第5条 町長は、前条の規定による助成金の交付の申請があったときは、当該申請書に係る書類等の審査及び必要に応じて行う現地調査等により、当該申請に係る助成金の交付が法令及び予算の定めるところに違反しないかどうか、支援事業の目的及び内容が適正であるかどうか、金額の算定に誤りがないか等を調査し、助成金を交付すべきものと認めたときは、速やかに助成金の交付の決定をするものとする。
2 町長は、前項の場合において、適正な交付を行うため必要があるときは、助成金の交付の申請に係る事項につき修正を加えて助成金の交付の決定をすることができる。
(助成金の交付の条件)
第6条 町長は、助成金の交付の決定をする場合において、助成金の交付の目的を達成するため必要があるときは、次に掲げる事項につき条件を付するものとする。
(1) 支援事業の内容の変更(支援事業の完了後における成果物の変更を含み、町長の定める軽微な変更を除く。)をする場合においては、町長の承認を受けること。
(2) 支援事業を中止し、又は廃止する場合においては、町長の承認を受けること。
(3) 支援事業が予定の期間内に完了しない場合又は支援事業の遂行が困難となった場合においては、速やかに町長に報告してその指示を受けること。
(4) その他町長が必要と認める事項
2 町長は、支援事業の完了により当該助成対象者に相当の収益が生ずると認められる場合においては、当該助成金の交付の目的に反しない場合に限り、その交付した助成金の全部又は一部に相当する金額を町に納付すべき旨の条件を付すことができる。
3 前2項に定めるもののほか、町長が、助成金の交付の目的を達成するため必要な条件を付することを妨げるものではない。
(決定の通知)
第7条 町長は、助成金の交付の決定をしたときは、速やかにその決定の内容及びこれに条件を付した場合にはその条件を当該助成金の交付の申請をした助成対象者等(以下「交付申請者」という。)に通知するものとする。
2 町長は、助成金の交付をしないものと決定したときは、速やかにその旨を交付申請者に通知するものとする。
(申請の取下げ)
第8条 交付申請者は、前条第1項の規定による通知を受領した場合において、当該通知に係る助成金の交付の決定の内容又はこれに付された条件に不服があるときは、町長が別に定める期日までに申請の取下げをすることができる。
2 前項の規定による申請の取下げがあったときは、当該申請に係る助成金の交付の決定は、なかったものとみなす。
(事情変更による決定の取消し等)
第9条 町長は、助成金の交付の決定をした場合において、その後の事情の変更により特別の必要が生じたときは、助成金の交付の決定の全部若しくは一部を取り消し、又はその決定の内容若しくはこれに付した条件を変更することができる。ただし、支援事業のうち既に経過した期間に係る部分については、この限りでない。
(1) 天災地変その他助成金の交付の決定後生じた事情の変更により支援事業の全部又は一部を継続する必要がなくなった場合
(2) 助成対象者が支援事業を遂行するため必要な土地その他の手段を使用することができないこと、支援事業によって賄われる部分以外の部分を負担することができないことその他の理由により支援事業を遂行することができない場合
(支援事業の遂行)
第10条 助成対象者等は、法令の定め並びに助成金の交付の決定の内容及びこれに付した条件その他法令に基づく町長の処分に従い、善良な管理者の注意をもって支援事業を行わなければならない。
2 助成対象者は、整備事業に着工したときは、速やかにその旨を経営体育成支援事業に係る着工届(様式第4号)により、町長に届け出るものとする。ただし、実施要綱別記2の第1の4の(2)に基づく計画の承認前に整備事業に着工したものにあってはこの限りでない。
(状況報告及び立入検査等)
第12条 町長は、支援事業の適正な執行を図るため必要があると認めるときは、助成対象者等に対して当該支援事業の遂行の状況に関し、報告をさせ、又は職員にその事務所、事業所等に立ち入り、帳簿書類その他物件を検査させ、若しくは関係者に質問させることができる。
(支援事業の遂行等の指示等)
第13条 町長は、支援事業が助成金の交付の決定の内容又はこれに付した条件に従って遂行されていないと認めるときは、当該助成対象者等に対し、これらに従ってその支援事業を遂行すべきことを命ずることができる。
2 町長は、助成対象者等が前項の命令に違反したときは、その者に対し、その支援事業の遂行の一時停止を命ずることができる。
2 第4条第4項のただし書きにより交付申請者は、前項の実績報告書を提出するに当たり、当該助成金に係る仕入れに係る消費税等相当額が明らかになった場合には、これを助成金額から減額して提出しなければならない。
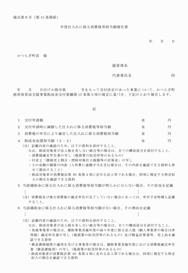
3 第4条第4項のただし書きにより交付申請者は、第1項の実績報告書を提出した後において、消費税及び地方消費税の申告により当該助成金に係る仕入れに係る消費税等相当額が確定した場合には、その金額(前項の規定により減額した助成対象者については、その金額が減じた額を上回る部分の金額)について、仕入れに係る消費税等相当額報告書(様式第8号)により速やかに町長に報告するとともに、町長の返還命令を受けてこれを返還しなければならない。
助成対象者は、当該助成金に係る消費税等相当額が明らかにならない場合又は当該助成金に係る消費税等相当額がない場合であっても、その状況等について、助成金の額の確定の日の翌年3月31日までに、町長に報告しなければならない。
(助成金の額の確定)
第16条 町長は、前条の規定による報告を受けた場合においては、当該報告書等の書類の審査及び必要に応じて行う現地調査等により、その報告に係る支援事業の成果が助成金の交付の決定の内容及びこれに付した条件に適合するかどうかを調査し、適合すると認めたときは、交付すべき助成金の額を確定し、助成対象者等に通知するものとする。
(是正のための措置)
第17条 町長は、第15条の規定による報告を受けた場合において、その報告に係る支援事業の成果が助成金の交付の決定の内容及びこれに付した条件に適合しないと認めるときは、当該支援事業につき、これに適合させるための措置をとるべきことを当該助成対象者等に対して命ずることができる。
2 町長は、助成金の交付の目的を達成するため必要があると認めるときは、概算払いにより助成金を交付することができる。
(決定の取消し)
第19条 町長は、助成対象者等が、次のいずれかに該当すると認めるときは、助成金の交付の決定の全部又は一部を取り消すことができる。
(1) 偽りその他不正の手段により助成金の交付を受けたとき。
(2) 助成金を他の用途に使用したとき。
(3) 助成金の交付の決定の内容又はこれに付した条件に違反したとき。
(4) その他法令又はこれに基づく町長の処分に違反したとき。
2 前項の規定は、支援事業について交付すべき助成金の額の確定があった後においても適用があるものとする。
(助成金の返還)
第20条 町長は、助成金の交付の決定を取り消した場合において、支援事業の当該取消しに係る部分に関し、既に助成金が交付されているときは、期限を定めて、その返還を命ずるものとする。
2 町長は、助成対象者等に交付すべき助成金の額を確定した場合において、既にその額を超える助成金が交付されているときは、期限を定めて、その返還を命ずるものとする。
(加算金)
第21条 助成対象者等は、第19条第1項の規定による処分に関し、助成金の返還を命ぜられたときは、その命令に係る助成金の受領の日から納付の日までの日数に応じ、当該助成金の額(その一部を納付した場合におけるその後の期間については、既に納付した額を控除した額)につき年10.95パーセントの割合で計算した加算金を町に納付しなければならない。
2 助成金が2回以上に分けて交付されている場合における前条第1項の規定の適用については、返還を命ぜられた額に相当する助成金は、最後の受領の日に受領したものとし、当該返還を命ぜられた額がその日に受領した額を超えるときは、当該返還を命ぜられた額に達するまで順次さかのぼりそれぞれの受領の日において受領したものとする。
3 第1項の規定により加算金を納付しなければならない場合において、助成対象者等の納付した金額が返還を命ぜられた助成金の額に達するまでは、その納付金額は、まず当該返還を命ぜられた助成金の額に充てられたものとする。
4 町長は、やむを得ない事情があると認めるときは、助成対象者等の申請に基づき、加算金の全部又は一部を免除することができる。
(帳簿及び書類の備付け)
第22条 助成対象者等は、当該支援事業に関する帳簿及び書類を備え、これを整理しておかなければならない。
2 前項の帳簿及び書類は、助成対象者にあっては、当該支援事業の完了の日の属する年度の翌年度から助成金の交付の目的及び当該財産の耐用年数を勘案して町長が定める期間まで、基金協会にあっては、実施要綱第3の1の(1)のイ及び(2)のイの追加的信用供与事業において保証が付された融資に係る全ての保証業務が終了(保証債務の償還、求償権の回収又は償却が終了した時点をいう。)するまで、保存しなければならない。
(財産の処分の制限)
第23条 助成対象者は、支援事業により取得し、又は効用の増加した財産で次に掲げるものを、町長の承認を受けないで、助成金の交付の目的に反して使用し、譲渡し、交換し、貸し付け、又は担保に供してはならない。ただし、助成金の交付の目的及び当該財産の耐用年数を勘案して町長が定める期間を経過した場合は、この限りでない。
(1) 不動産及びその従物
(2) 機械及び重要な器具で、町長が定めるもの
(3) その他町長が助成金の交付の目的を達成するため特に必要があると認めて定めるもの
(その他)
第24条 この告示に定めるもののほか、助成金の交付に関し必要な事項は、町長が別に定める。
附則
(施行期日)
1 この告示は、公布の日から施行し、平成25年度の予算に係る助成金から適用する。
(かつらぎ町経営体育成交付金事業補助金交付要綱の廃止)
2 かつらぎ町経営体育成交付金事業補助金交付要綱(平成22年かつらぎ町要綱第55号)は、廃止する。







